Mastering The ERPNext Buying Flow: A Complete Guide

C.Sansay 110 views
Mastering The ERPNext Buying Flow: A Complete Guide

Mastering the ERPNext Buying Flow: A Complete Guide

Hey guys! Today, we’re diving deep into something super important for any business running on ERPNext : the buying flow . Whether you’re a seasoned ERPNext pro or just getting started, understanding this process inside and out can seriously streamline your operations, save you a ton of cash, and prevent those dreaded headaches. We’re talking about how you procure goods and services, from the moment you realize you need something to when it’s finally in your hands and paid for. It’s a crucial part of inventory management and financial control, so let’s break it down.

Why the ERPNext Buying Flow Matters

So, why should you even care about the ERPNext buying flow , you ask? Well, imagine this: you run out of a key component for your product, your sales team needs new laptops, or your office needs a restock of supplies. Without a clear, efficient buying process, you could be looking at delays, overspending, or even buying things you don’t really need. This is where ERPNext shines. It provides a structured way to handle all your purchasing needs, ensuring transparency, accountability, and cost-effectiveness. A well-defined buying flow minimizes the risk of errors, prevents duplicate orders, and gives you a crystal-clear audit trail. Think of it as the backbone of your procurement department. It’s not just about buying stuff; it’s about buying the right stuff, at the right time, from the right supplier, and at the right price. When this flow is optimized within ERPNext, you gain incredible insights into your spending patterns, supplier performance, and inventory levels, which are all vital for strategic decision-making. It’s the difference between chaos and control, guys, and in today’s competitive market, control is king.

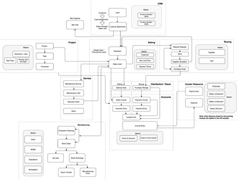
The Stages of the ERPNext Buying Flow

Alright, let’s get down to the nitty-gritty of the ERPNext buying flow . This isn’t just a single step; it’s a journey, and each stage is critical. Understanding these stages will help you leverage ERPNext to its full potential.

1. Purchase Requisition

This is where it all begins. The Purchase Requisition (PR) is an internal document used by a department or individual to request the purchase of goods or services. Think of it as saying, “Hey, we need this!” It’s the first signal that a procurement need has arisen. You’ll detail what you need, the quantity, the desired delivery date, and maybe even a suggested supplier. Creating a PR in ERPNext is straightforward. You’ll go to the Purchase module, select ‘Purchase Requisition,’ and fill in the necessary details. This step is super important because it initiates the formal procurement process and allows for initial approval before any commitment is made. It prevents rogue spending and ensures that purchases align with departmental budgets and overall company needs. For example, the marketing team might raise a PR for new promotional materials, or the production team might raise one for raw materials. The PR then goes through an approval workflow. This workflow can be customized based on the value of the request or the department making it. Approving a PR means that the request is validated and moves to the next stage, signaling that the company is seriously considering the purchase. It’s the gatekeeper of your procurement process, guys, ensuring that only legitimate needs get processed further.

2. Purchase Order

Once a Purchase Requisition is approved, the next logical step is to create a Purchase Order (PO) . This is a legally binding document sent to a supplier, outlining the specific goods or services you intend to purchase, including quantities, agreed prices, delivery terms, and payment conditions. It’s your official “order” to the vendor. In ERPNext, you can convert an approved PR directly into a PO, which saves a lot of manual data entry and reduces errors. This PO is what the supplier will use to fulfill your order. It’s crucial to get the PO right – double-check all the details! A well-crafted PO protects both you and the supplier. It clearly defines expectations, preventing disputes down the line. You’ll specify the supplier, the items (linking back to your PR), the rates, taxes, and delivery address. ERPNext helps you manage a library of suppliers, their contact information, and their pricing agreements, making PO creation much smoother. The PO is then sent to the supplier, typically via email directly from ERPNext. Once the supplier accepts the PO, it becomes a firm commitment. This stage is where the financial commitment is officially made, so proper authorization and review are essential. It’s the formal contract of your purchase, ensuring everyone is on the same page before any goods change hands or services are rendered. This is a critical step for financial planning and budgeting, as it locks in prices and quantities.

3. Goods Receipt Note

After you’ve placed the Purchase Order, the supplier will deliver the goods. The Goods Receipt Note (GRN) is the document you create in ERPNext to record that you have received the ordered items. This is where you physically check what has arrived against what was ordered on the PO. You’ll verify quantities, check for any damage, and ensure the received items match the specifications. Creating a GRN in ERPNext is crucial for updating your inventory levels. When you finalize a GRN, ERPNext automatically increases the stock count for the received items. This ensures your inventory records are always accurate and up-to-date, which is vital for avoiding stockouts or overstocking. You’ll link the GRN to the original Purchase Order, making it easy to track which PO items have been received. If there are discrepancies (e.g., short shipments, wrong items, damaged goods), you can note them on the GRN. This documentation is essential for claims or follow-ups with the supplier. Guys, accurate GRNs are the foundation of good inventory management. Without them, your system thinks you have stock you don’t, or vice versa, leading to all sorts of operational chaos. It’s the physical check and balance ensuring what you ordered is what you got.

4. Purchase Invoice

Once the goods are received and accepted, the supplier will usually send you a Purchase Invoice . This is the bill for the goods or services provided. The Purchase Invoice in ERPNext is used to record the liability you owe to the supplier. You’ll match this invoice against the corresponding GRN and PO to ensure accuracy. This step is critical for your accounting and accounts payable process. When you create and submit a Purchase Invoice in ERPNext, it creates a payable entry in your accounting system, meaning you now officially owe that money. You’ll record the invoice number, date, amounts, taxes, and payment terms. This process should always reference the GRN, confirming that you received the goods before you record the invoice. If there are price differences between the PO and the invoice, or if you received partial shipments, ERPNext handles these scenarios, allowing you to create multiple invoices against a single PO or GRN. Proper invoice processing ensures you pay your suppliers on time and maintain good business relationships, while also keeping your financial records accurate. It’s the formal recognition of your debt to the supplier, guys, and it needs to be handled with care.

5. Payment Entry

Finally, we reach the last step: making the payment. The Payment Entry in ERPNext is where you record the actual payment made to the supplier against the outstanding Purchase Invoice. This clears the liability you recorded in the previous step. You’ll specify the payment method (bank transfer, cheque, etc.), the date of payment, and the amount. When you finalize a Payment Entry, it reduces your bank or cash balance and marks the corresponding Purchase Invoice as ‘Paid.’ This completes the cycle of the buying flow. It’s essential to record payments accurately and promptly to avoid late fees, maintain good credit with suppliers, and keep your cash flow records up-to-date. ERPNext allows you to manage payments for multiple invoices in a single payment entry if needed, offering flexibility. This final step confirms the transaction is complete, both operationally and financially. It closes the loop, ensuring your financial statements reflect the actual cash outflow and that all supplier accounts are settled. Guys, this is the money part, making sure your hard-earned cash goes where it’s supposed to and is accounted for properly.

Benefits of Optimizing the Buying Flow in ERPNext

Now that we’ve walked through the entire process, let’s talk about why doing this within ERPNext is such a game-changer. Optimizing your buying flow isn’t just about ticking boxes; it’s about unlocking significant business advantages.

Improved Inventory Management

One of the most direct benefits of a streamlined ERPNext buying flow is vastly improved inventory management . When you meticulously record Goods Receipt Notes (GRNs) against Purchase Orders (POs), your system’s stock levels are updated in real-time. This accuracy is gold, guys! It means you always know exactly what you have on hand, preventing costly overstocking (which ties up capital) and frustrating stockouts (which can lead to lost sales and unhappy customers). Imagine trying to fulfill an order when the system says you have stock, but in reality, you don’t – total chaos! ERPNext’s integrated nature means that as soon as a GRN is finalized, inventory counts adjust automatically. This precision allows for better demand forecasting, optimized reorder points, and more efficient warehouse management. You can track inventory across multiple warehouses, view stock aging, and identify slow-moving items, all contributing to a leaner, more profitable operation. Accurate inventory isn’t just about counting boxes; it’s about having the right product available at the right time to meet customer demand and keep production lines running smoothly.

Enhanced Financial Control

ERPNext’s buying flow is a powerhouse for enhanced financial control . Each step, from the Purchase Order committing funds to the Purchase Invoice creating a liability and the Payment Entry clearing it, provides a clear audit trail. This means you can track every penny spent on procurement. Managers can review and approve requisitions and orders, ensuring spending stays within budget. The system helps prevent unauthorized purchases and detects potential fraud. By having all purchase-related documents – PRs, POs, GRNs, and Invoices – linked together within ERPNext, you can easily reconcile supplier statements and identify discrepancies before they become major issues. This level of visibility and control over your expenditure is invaluable for budgeting, financial planning, and maintaining healthy cash flow. Financial accuracy builds trust with stakeholders and ensures the long-term stability of your business. It’s about making smart spending decisions, guys, backed by solid data.

Better Supplier Relationships

A well-managed ERPNext buying flow can significantly boost your supplier relationships . When you consistently issue clear Purchase Orders, receive goods with accurate Goods Receipt Notes, and make timely payments based on correct Purchase Invoices, you’re demonstrating professionalism and reliability. Suppliers appreciate prompt payment and clear communication. ERPNext helps you manage supplier information, track their performance (delivery times, quality of goods), and even negotiate better terms based on your purchasing history. By having all interactions documented within the system, you can easily refer back to past orders, resolve disputes efficiently, and build a stronger, more collaborative partnership. Happy suppliers often mean better pricing, priority service, and more flexibility when you need it most. Strong supplier partnerships are a competitive advantage, ensuring a steady and reliable supply chain for your business.

Increased Efficiency and Reduced Errors

Let’s be real, manual processes are a time-sink and a breeding ground for errors. Implementing the ERPNext buying flow automates many tasks, drastically increasing efficiency and reducing errors . Think about converting a PR directly to a PO – no re-typing means less chance of typos in item names or quantities. When you receive goods, a GRN linked to the PO ensures you’re checking against the correct order. Similarly, matching the Purchase Invoice to the GRN prevents overpayments or paying for items never received. Automation reduces the manual workload on your procurement and accounts payable teams, freeing them up for more strategic tasks. This streamlined process means faster order fulfillment, quicker invoice processing, and ultimately, a more agile business. Operational efficiency is key to staying competitive, guys, and ERPNext’s integrated workflow is designed to deliver just that.

Tips for Optimizing Your ERPNext Buying Flow

Getting the ERPNext buying flow right is one thing, but continuously optimizing it is where the real magic happens. Here are some pro tips to make sure your procurement process is humming along.

Customize Workflows

ERPNext is super flexible, guys, and this applies heavily to your buying process. Don’t just stick to the default settings if they don’t fit your business. Customize your approval workflows for Purchase Requisitions and Purchase Orders. For instance, you might require multiple levels of approval for high-value orders or specific types of items. Setting up these custom workflows ensures that purchases align with your company’s policies and budget controls, preventing unauthorized spending and ensuring that the right people are signing off on critical procurement decisions. This customization means the system adapts to your business, not the other way around. It adds an extra layer of security and accountability, making sure that every significant purchase request is thoroughly vetted before it moves forward. Imagine a scenario where a purchase above a certain threshold automatically routes to the CFO for final approval – that’s smart control!

Utilize Supplier Management Features

Your suppliers are partners in your business, so treat them that way! ERPNext has robust supplier management features that you should be leveraging. Maintain a detailed database of your suppliers, including contact information, payment terms, historical pricing, and performance ratings. Use this data to identify your best suppliers and negotiate better deals. Regularly review supplier performance based on delivery times, quality, and responsiveness. This data-driven approach helps you make informed decisions about who to work with and can lead to significant cost savings and improved reliability in your supply chain. Effective supplier management isn’t just about getting the lowest price; it’s about building strategic relationships that benefit both parties. Think about setting up preferred suppliers for different categories of goods, ensuring consistency and potentially better volume discounts.

Leverage Email Notifications

Don’t let things slip through the cracks! Leverage email notifications within ERPNext to keep everyone informed. Set up notifications for approvals needed, overdue purchase orders, or new supplier invoices. This ensures that team members are alerted when action is required from them, reducing delays and improving response times. For example, when a PR is submitted for approval, the relevant approver gets an email. When a PO is ready to be sent, the procurement manager is notified. These automated alerts are a lifesaver for keeping the buying process moving smoothly and preventing bottlenecks. They act as constant reminders, ensuring that tasks don’t get forgotten in the daily hustle. Timely communication is key to operational efficiency, guys, and ERPNext’s notification system is a fantastic tool for this.

Regular Audits and Reporting

Finally, never underestimate the power of regular audits and reporting . Use ERPNext’s reporting tools to analyze your buying patterns. Look at spending by supplier, by item, by department, and over time. Identify areas where you might be overspending, where you can achieve better pricing through bulk purchases, or where supplier performance needs improvement. Conducting regular audits of your procurement process can uncover inefficiencies or potential compliance issues. This proactive approach ensures that your buying flow remains optimized and continues to deliver maximum value. Data-driven insights from reports are crucial for continuous improvement and strategic procurement planning. It’s how you stay ahead of the curve, guys, making sure your buying strategy is always sharp and effective.

Conclusion

So there you have it, guys! The ERPNext buying flow is more than just a series of steps; it’s a critical business process that, when optimized, can bring incredible benefits to your organization. From tighter inventory control and enhanced financial oversight to stronger supplier relationships and boosted efficiency, mastering this flow is key to operational excellence. By understanding each stage – Purchase Requisition, Purchase Order, Goods Receipt Note, Purchase Invoice, and Payment Entry – and by implementing optimization strategies like custom workflows, smart supplier management, timely notifications, and regular audits, you can transform your procurement from a necessary chore into a strategic advantage. Embrace the ERPNext buying flow , and watch your business operations become smoother, more cost-effective, and more controlled. Happy buying!